|






Atel Devices & Systems
Correspondence Address
2528, 27th cross,
Banashankari 2nd stage, Bangalore 560070 India
Ph 0888 0888 071
Sales 076 76 07 08 09
Email : atels@vsnl.com
Web page:
www.atels.net
Works Address
29,"Ojas',
Bharath Ratna
Sir.M.Vishweshwariah Industrial Layout , Alahalli, Kanakapura Road,
Anjanapura Post, Bangalore 560062 India
|
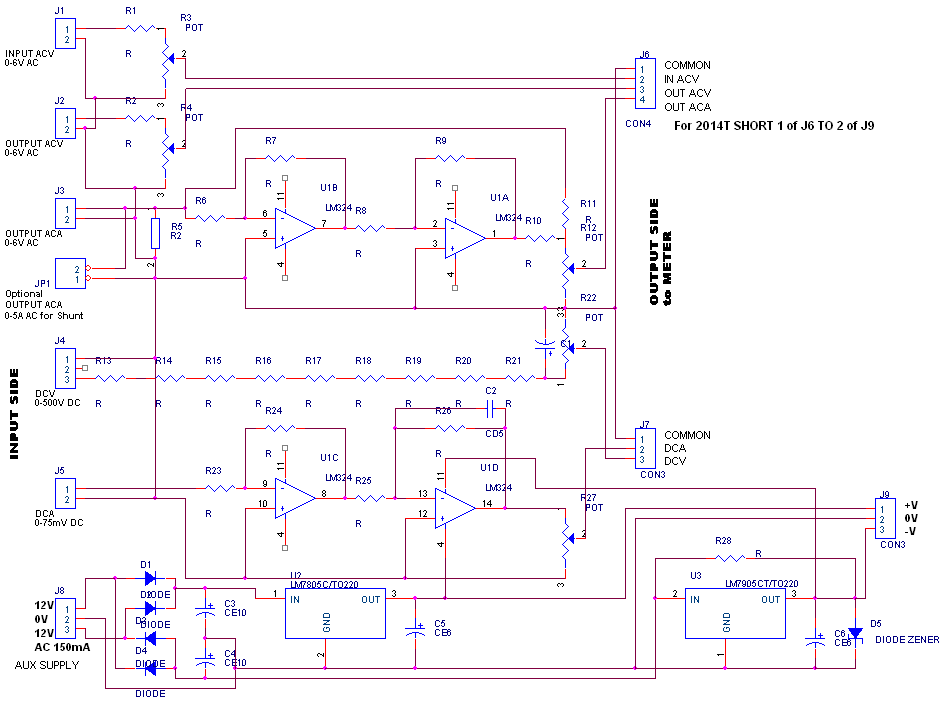
Home>Products>UPS Meter Model 2014T
> Input Card
Input Card for Integrated LCD Meter Model 2014T
 |
|
Bill
of Materials
| Sl
no |
Component |
Reference |
Qty |
| 1 |
IC LM 324 |
U1 |
1 |
| 2 |
Diodes
1N4007 |
D1-D4 |
4 |
| 3 |
Capacitor
1000mfd 25V |
C3,C4 |
2 |
| 4 |
CAPACITOR
10mfd 25V |
C1 |
1 |
| 5 |
Capacitor
Disc 100 pf |
C2 |
1 |
| 6 |
Capacitor
100 mfd 25V |
C5, C6 |
2 |
| 7 |
Regulator
7805 TO 220 |
U2 |
1 |
| 8 |
Regulator
7905 TO 220 |
U3 |
1 |
| 9 |
Diode Zener
5V1 400mW |
D5 |
1 |
| 10 |
Resistor CFR
1/4W 5% 10K |
R6,R8,R23,R25 |
4 |
| 11 |
Resistor CFR
1/4W 5% 100E |
R1,R2,R10,R11,R28 |
5 |
| 12 |
Resistor CFR
1/4W 5% 33K |
R7,R9,R13-R21 |
11 |
| 13 |
Resistor CFR
1/4W 5% 100K |
R24,R26 |
2 |
| 14 |
Shunt 6A
60mV |
R5 |
1 |
| 15 |
Vertical
Preset 3298 2K multiturn |
R3, R4, R12, R22,R27 |
5 |
| 16 |
PCB Input
card |
|
1 |
| 17 |
Connector
Relimate 2 pin |
J1, J2, J3,J5 |
4 |
| 18 |
Connector
Relimate 3 pin |
J4, J6,J7,J8,J9 |
5 |
| Please
arrive at exact BOM after finalising your configuration,
going through notes below |
|
NOTES
1.
For 2014
do not use INPUT ACV channel. Short 1of J6 to 2 of J9
2. Using
ACA Channel.
(a) If
the CT input is given directly, i.e. as a current 0-5A, Use
Shunt R5. Omit R11.
(b) If
the input is given as a voltage, converting from CT
externally, Omit R5-R10.
3.Aux
Supply(-5V)
Use U3
for better regulation or incase of high ripple content. Omit
D5 & R28.
or Use D5
& R28 Omit U3.
|
| |
|