Atel Devices & Systems designers & manufacturers of Electronic test equipments

Bangalore                               INDIA

 

Home

Products

UPS Meters

Input card 2031

RS 232 Cable

Dimension

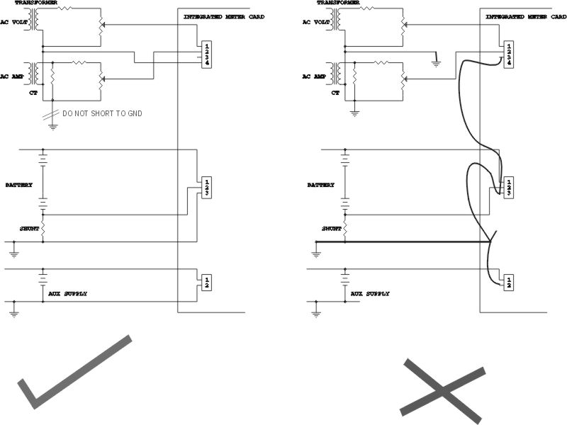
Wiring method

 

Atel Devices & Systems

Correspondence Address

2528, 27th cross, Banashankari 2nd stage, Bangalore 560070 India

Ph  0888 0888 071

Email : atels@vsnl.com

Web page: www.atels.net

Works Address

   29,"Ojas', Bharath Ratna         Sir.M.Vishweshwariah Industrial Layout , Alahalli, Kanakapura Road, Anjanapura Post,  Bangalore 560062   India

Home>Products>UPS Meter Model 2014T > Wiring

Wiring method for Integrated LCD Meter Model 2014T